ADALM-LSMSPG

Active Learning Module for Low-Speed Mixed-Signal Playground

Overview

https://media.githubusercontent.com/media/analogdevicesinc/documentation/add-releases-adsp/docs/tools/adalm-lsmspg/adalm-lsmspg-top-angle.png

Figure 1 ADALM-LSMSPG

The ADALM-LSMSPG (Analog Devices Active Learning Module - Low-Speed Mixed-Signal Playground) facilitates hands-on learning of concepts related to software interfacing to hardware peripherals.

It consists of two 8-channel multifunction ADC/DAC/digital GPIOs - AD5592r and AD5593r- which have SPI and I2C interfaces, respectively.

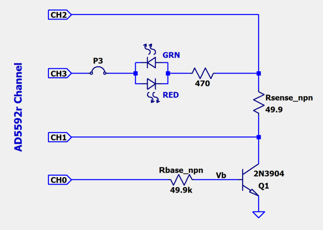
The AD5592r includes a simple NPN transistor curve tracer circuit as a representative instrumentation application.

The AD5593r includes a PNP curve tracer, and both devices include bi-color LEDs for “Hello, World!” applications.

An LM75 temperature sensor is also included as a “bare minimum” peripheral example.

The ADALM-LSMSPG is compatible with Raspberry Pi and Feather form factor hosts, and an ADALM2000 interface allows monitoring of the SPI and I2C busses for driver development and debug.

Features

  • Compatible with Raspberry Pi platforms

  • Compatible with Feather platforms
  • ADALM2000 interface for digital debug

  • AD5592r SPI 8-channel ADC/DAC/GPIO

  • AD5593r I2C 8-channel ADC/DAC/GPIO

  • NPN and PNP transistor curve tracer example application circuits

  • LM75 temperature sensor

  • SPI and I2C Pmod expansion headers

Applications

  • Demonstrating peripheral interfacing and software for:
    • Embedded Linux

    • no-OS (Bare Metal)

    • Zephyr

    • Arduino

System Architecture

https://media.githubusercontent.com/media/analogdevicesinc/documentation/add-releases-adsp/docs/tools/adalm-lsmspg/ADALM-LSMSPG_block_diagram.png

Figure 2 ADALM-LSMSPG System Architecture

What’s Inside the Box?

Upon purchase of the ADALM-LSMSPG kit, the package comes with the following boards and accessories:

  1. ADALM-LSMSPG main board

  2. 40-pin, 15 cm ribbon cable for Raspberry Pi

  3. Jumpers for setting AD5592r and LM75 I2C address

https://media.githubusercontent.com/media/analogdevicesinc/documentation/add-releases-adsp/docs/tools/adalm-lsmspg/adalm-lsmspg_package_contents.png

Figure 3 ADALM-LSMSPG Kit Contents

Components and Connections

https://media.githubusercontent.com/media/analogdevicesinc/documentation/add-releases-adsp/docs/tools/adalm-lsmspg/adalm-lsmspg_with_pin_labels.png

Figure 4 ADALM-LSMSPG Hardware Components and Connections

ADALM-LSMSPG Pins

Functions

Description

P31

Raspberry Pi interface

Connect to Raspberry Pi 4, 400, 5, 500 via supplied ribbon cable. Be sure to observe polarity / pin 1 location.

P1, P28

Feather interface

Pins or stacking headers must be installed on Feather platform board, with pins facing downward.

Note

The Raspberry Pi and Feather interfaces are mutually exclusive.

ADALM-LSMSPG Pins

Functions

Description

P16

ADALM2000 interface

Allows monitoring of digital traffic on the I2C, SPI, and various GPIO signals.

P27

ADALM2000 through-connections

Allows monitoring of other signals via jumper wires.

Refer to the table below for P16, P27 signal mapping.

Table 1 P16 and P27 Signal Mapping

ADALM2000

ADALM-LSMSPG Signal

D0

SPI MOSI

D1

SPI MISO

D2

SPI SCLK

D3

SPI CE0

D4

SPI CE1

D5

I2C SDA

D6

I2C SCL

D7

AD5592r IO3

D13

GPIO19

D14

GPIO25

D15

AD5593r IO3

ADALM-LSMSPG Pins

Functions

Description

P31

AD5592r Connections

Analog I/O (ADC/DAC), digital GPIO

P5

AD5593r Connections

Analog I/O (ADC/DAC), digital GPIO

Refer to the figure below for P2, P5 signal mapping.

https://media.githubusercontent.com/media/analogdevicesinc/documentation/add-releases-adsp/docs/tools/adalm-lsmspg/ad559xr_gpio_pin.png

Figure 5 P2 and P5 Signal Mapping

Address Selection Jumpers

Table 2 P4 Address Selection Jumpers

P4

AD5593r I2C Address

2 - 3

0x10 (default)

1 - 2

0x11

Table 3 P9 Address Selection Jumpers

P9

LM75 I2C Address

2 - 3

0x48 (default)

1 - 2

0x49

System Monitor/Control

  • DS1: Heartbeat LED

  • S1 : Raspberry Pi Shutdown (set in config.txt), Feather reset

Curve Tracer Application Circuits

The AD5592r and AD5593r drive simple NPN and PNP (respectively) curve tracer circuits. This represents a simple DC test instrument that involves the “set a current, set a voltage, take a measurement, do some math, step, repeat” sequence of operations. The details of the experiments are covered in the Tools for LSMSPG Lesson.

https://media.githubusercontent.com/media/analogdevicesinc/documentation/add-releases-adsp/docs/tools/adalm-lsmspg/ad5592r_npn_curve_tracer_connections.png

Figure 6 AD5592r NPN Curve Tracer Connections

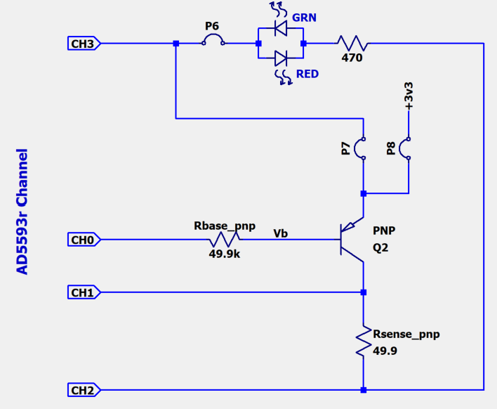
The PNP curve tracer has two options for the emitter drive: AD5593r CH3 (default), or the 3.3V supply rail.

https://media.githubusercontent.com/media/analogdevicesinc/documentation/add-releases-adsp/docs/tools/adalm-lsmspg/ad5593r_pnp_curve_tracer_connections.png

Figure 7 AD5593r PNP Curve Tracer Connections

Hardware Setup

  • Raspberry Pi Setup:

For Raspberry Pi Zero 2 W, 4, and 5, use the included ribbon cable to make the connection as shown in the figure below.

https://media.githubusercontent.com/media/analogdevicesinc/documentation/add-releases-adsp/docs/tools/adalm-lsmspg/rpi-4_5_w_with_lsmspg.png

Figure 8 RPi Zero 2W/4/5 and ADALM-LSMSPG with 40-pin Ribbon Cable Connection

For Raspberry Pi 400 and 500, use the included ribbon cable to make the connection as shown in the figure below.

https://media.githubusercontent.com/media/analogdevicesinc/documentation/add-releases-adsp/docs/tools/adalm-lsmspg/rpi-400or500_with_lsmspg.png

Figure 9 RPi 400/500 and ADALM-LSMSPG with 40-pin Ribbon Cable Connection

  • Feather Setup:

Most Feather platform boards ship without peripheral headers installed. Refer to the board’s instructions, and install either:

  • Downward-facing 100-mil post headers

  • Stacking headers with posts extending from the reverse side of the board.

  • Install the Feather on P20 as shown in the Figure below.

https://media.githubusercontent.com/media/analogdevicesinc/documentation/add-releases-adsp/docs/tools/adalm-lsmspg/max32666fthr_on_adalm-lsmspg.png

Figure 10 Feather Mounted on ADALM-LSMSPG

Software Setup

Raspberry Pi Setup

Prepare an SD card with ADI Kuiper Linux following the instructions at ADI Kuiper Linux Guide.

Add the following to the end of /boot/config.txt:

# config.txt additions

dtoverlay=rpi-adalm-lsmspg

# Heartbeat blinky:
dtparam=act_led_gpio=20
dtparam=act_led_trigger=heartbeat
dtparam=i2c_arm=on

# Short GPIO21 (pin 40) to ground for shutdown:
dtoverlay=gpio-shutdown,gpio_pin=21,active_low=1,gpiopull=up

With the ADALM-LSMSPG connected, the heartbeat LED will begin beating on boot. The shutdown button is a convenient means of shutting down the Raspberry Pi properly in headless situations (no local monitor or keyboard). Press the shutdown button, wait 5 seconds after the heartbeat LED stops blinking, and then it is safe to remove power.

MAX32666FTHR Setup

The MAX32666FTHR includes a MAX32625PICO debugger that can be used to load the ADALM-LSMSPG firmware image. Prepare the MAX32625PICO itself with the MAX32666FTHR-specific DAPLink image from: MAX32625PICO firmware images

Leave the MAX32625PICO plugged in, and plug in the MAX32666FTHR using another USB-Micro cable. Connect the debug interface to the MAX32666FTHR with the supplied 10-pin ribbon cable. Download the ADALM-LSMSPG tinyiiod firmware image (filename adalm-lsmspg.zip) from: ADALM-LSMSPG firmware (no-OS releases)

Unzip the archive, copy the adalm-lsmspg_maxim_iio.hex file, and paste it into the DAPLINK mass storage device (typically D: or E: on Windows systems). The DAPLINK drive will auto-eject, and the heartbeat LED on the ADALM-LSMSPG will begin blinking.

Application Setup

Detailed instructions for various application software examples are included in the Tools for LSMSPG Lesson, as well as other supporting material. The underlying API for Raspberry Pi/Linux and bare-metal tinyiiod servers is libiio, which can be installed from: Libiio

Once installed, information about the ADALM-LSMSPG context can be displayed by running iio_info and passing the URI argument.

For Kuiper Linux, the default hostname is analog. Example:

iio_info -u ip:analog.local

For the MAX32666FTHR running the tinyiiod firmware, run:

iio_info -u serial:COM4

Replace COM4 with the appropriate COM port number on Windows, or /dev/ttyX on Linux.

The Tools for LSMSPG Lesson tutorial contains many additional examples of communicating with the ADALM-LSMSPG.

Additional Resources

Design & Integration Files

Download

ADALM-LSMSPG Design & Integration Files

  • Schematic

  • PCB Layout

  • Bill of Materials

  • Allegro Project

Help and Support

For questions and more information, please visit the EngineerZone Support Community or contact your local ADI representative.