EVAL-CN0561-ARDZ

Overview

Monitoring the health of machinery can help predict changes in a machine’s condition. There are many methods of tracking a machine’s condition, but vibration analysis is the most commonly used one. By tracking the vibration analysis data over time, one can determine when a fault or failure is going to occur, along with the source of the fault. Knowing the condition of a certain machine will help not only increase efficiency and productivity, but create a safer working environment.

The reference design shown below, shows a high resolution, wide-bandwidth, high dynamic range, Integrated Electronics Piezoelectric (IEPE) compatible interface data acquisition system (DAQ) for interfacing with Integrated Circuit Piezo (ICP)/IEPE piezo vibration sensors. This reference design is an AC-coupled solution targeted for wide band IEPE based sensors.

https://media.githubusercontent.com/media/analogdevicesinc/documentation/admx100x/docs/solutions/reference-designs/eval-cn0561-ardz/images/cn0561_eval-cn0561-ardz_angle-evaluation-board.jpg

Figure 1 EVAL-CN0561-ARDZ evaluation board.

By looking at the complete data set from the vibration sensor in the frequency domain (DC – 50 kHz), the type and source of a machine fault can be better predicted using the; position, amplitude and number of harmonics found in the FFT spectrum.

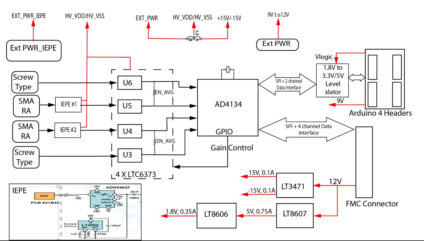
The data acquisition board incorporates a precision Alias free quad channel 24-bit, 1.496 MSPS Continuous time Sigma-delta ADC AD4134, instrumentation amplifier with differential output LTC6373 and a 250mA programmable 2-terminal current source LT3092. Analog input fault detection and protection is provided by the switch ADG5462F. The data acquisition board is an Arduino compatible form factor and can be interfaced and powered directly from most Arduino compatible development board. CN0561 has 2 channels of IEPE interface and has 2 channels for general data acquisition. CN0561 shown below is for High performance Piezo Accelerometer with Fault Protection.

Features

  • Data acquisition solution fully characterized over -40°C to 85°C

  • Throughput of up to 1496 kSPS

  • Alias-free and resistive inputs: No low pass filter or Driver needed

  • Powered and interfaced directly through an Arduino compatible development board

Recommendations

People who follow the flow that is outlined, have a much better experience with things. However, like many things, documentation is never as complete as it should be. If you have any questions, feel free to ask on our EngineerZone forums, but before that, please make sure you read our documentation thoroughly.

To better understand the CN0561, we recommend to use the EVAL-CN0561-ARDZ evaluation board.

Table of contents

  1. Using the evaluation board/full stack reference design that we offer:

    1. Prerequisites - what you need to get started

    2. Quick start guides:

      1. Using the Zedboard/ Zynq‑7000 SoC

      2. Using the CoraZ7-07s/ Zynq‑7000 SoC

      3. Using the DE10-Nano/ Cyclone V SoC

    3. Configure an SD Card with Kuiper

    4. Linux Applications

      1. IIO Oscilloscope

  2. Design with the CN0561

    1. HDL reference design

      1. HDL reference design which you must use in your FPGA.

      2. CN0561 HDL Reference Design which you must use in your FPGA.

    2. More information

      1. SPI Engine Framework

  3. Help and Support

Simplified Block Diagram

https://media.githubusercontent.com/media/analogdevicesinc/documentation/admx100x/docs/solutions/reference-designs/eval-cn0561-ardz/images/cn0561_block_diagram.jpg

Figure 2 CN0561 simplified block diagram.

Simplified Signal Chain Schematic

https://media.githubusercontent.com/media/analogdevicesinc/documentation/admx100x/docs/solutions/reference-designs/eval-cn0561-ardz/images/cn0561_signal_chain_schematic.png

Figure 3 CN0561 simplified signal chain schematic.

Warning

All the products described on this page include ESD (electrostatic discharge) sensitive devices. Electrostatic charges as high as 4000V readily accumulate on the human body or test equipment and can discharge without detection. Although the boards feature ESD protection circuitry, permanent damage may occur on devices subjected to high-energy electrostatic discharges. Therefore, proper ESD precautions are recommended to avoid performance degradation or loss of functionality. This includes removing static charge on external equipment, cables, or antennas before connecting to the device.

Help and support

Please go to Help and Support page.